Inside the Democrat Outrage Machine
The Industrialization of Indignation and the Death of Reason
Outrage is not an accident anymore. It is a system. Universities train the reflex, media monetizes it, algorithms amplify it, and activist networks deploy it, until millions of people respond to honest critique the same way they respond to outright evil. That is not politics. That is conditioning.
If you want to understand the modern Democrat Party’s orbit, the easiest experiment doesn’t involve focus groups or polling models. It involves a few words and a blank page. Write two hypothetical articles. The first is deranged, say, an essay calling for violence against a racial group. It’s indefensible, meant only to provoke horror. Then write a second essay, measured and heavily researched, critiquing how that same racial group has been politically manipulated by the Democrat Party for votes and control.
One piece is monstrous on its face. The other is a legitimate social observation. Yet the response from self-described liberals will be identical. Anger. Denunciation. Absolute refusal to distinguish motive, tone, or evidence. It’s not that they read poorly written arguments; they no longer read at all. They categorize. The very act of questioning the system that feeds their moral self-image short-circuits their rational faculties.
This is the defining feature of our political age: the triumph of emotional reflex over thinking. For decades, the Democrat Party functioned as a normal political organization; corrupt at times, sure, but at least reality-based. Today, it behaves less like a party and more like a tribal faith, driven by outrage as both a moral code and a social currency.
What we now call “liberal discourse” has been replaced by performance. Anger is no longer a response to injustice; it is the proof of one’s virtue. You do not show intelligence by understanding; you show virtue by reacting. Those who can sustain the loudest fury earn social validation, job mobility, and political protection. Every incentive points toward permanent agitation.
The transformation didn’t happen overnight. Back in the 1990s, political disagreement still resembled argument, even when heated. Networks such as CNN and newspapers such as The New York Times still feigned objectivity. But as cable competition, internet fragmentation, and social media algorithms took over, commercial survival began to depend on emotional extremes. Rage became the renewable energy of modern politics.
The data bear it out. According to Pew Research studies through 2025, emotional polarization in American politics, the degree to which people dislike the other party irrespective of policy differences, has reached record highs. Over 70% of Democrats now say Republicans are not merely wrong but “dangerous.” That number has more than doubled since 2016. Social psychologists call this “affective polarization.” Ordinary people call it tribalism. Once politics becomes tribal, evidence no longer matters. In-group loyalty replaces critical thought.

The most striking aspect is how this phenomenon is obscured by moral language. Democrat strategists long ago discovered that moral panic sells better than policy. Instead of discussing crime, border control, or inflation with complexity, they moralize, labeling dissenters as racists, deniers, or extremists. The label replaces the argument. When every disagreement becomes proof of wickedness, conversation can only produce enemies.
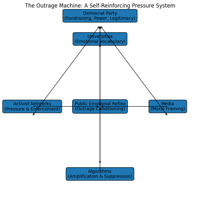
The social machinery behind this reflex is well-tuned. Activists push the narratives through social networks. The media repeats it in carefully crafted phrases. Universities provide the vocabulary, converting anger into moral theory. Party officials weaponize it for campaign funding. The entire structure functions like an automated outrage machine, triggered by keywords, fueled by emotion, and incapable of stopping once it starts.
And the irony couldn’t be thicker. The Democrat Party markets itself as the defender of science, reason, and tolerance. Yet in practice, it exhibits the psychology of a religious cult. Blasphemy laws have simply been renamed “hate speech policies.” Heretics are not burned but canceled. Priests wear microphones instead of robes, sermonizing on cable panels about “our democracy,” while algorithms do the evangelizing.
The experiment with those two articles isn’t trivial; it reveals something fundamental about institutional power. A society that reacts the same way to malicious nonsense and good-faith critique is no longer reasoning; it’s conditioning. The outrage machine doesn’t care what you say. It only cares that you said it and whether your words can be used to reinforce the illusion that one side holds a moral monopoly.
In 2026, this dynamic has only grown stronger. The culture wars have broadened into daily life: classrooms, corporate HR memos, and even public health institutions. Trump’s return to office and RFK Jr.’s position in the new administration have polarized liberals even further, not because the policies are radically different from previous ones, but because outrage has become identity. Without something to hate, the modern left has nothing to be.
I do not write this to mock them but simply dissect them. Outrage as a temporary emotion is human. Outrage as a permanent state is cultivated. The Democrat Party didn’t invent human anger, but it industrialized it. Understanding how that process works, how emotion became machinery, is the first step toward dismantling the most powerful propaganda mechanism in modern America.
The Anatomy of the Machine
When institutions begin to move in perfect unison, you can be sure that something larger than coincidence is at work. The Democrat Party’s outrage system isn’t just an informal culture; it’s a tightly woven structure that touches nearly every modern information network: education, media, technology, and political activism. The parts look separate from a distance, but they share one nervous system: emotion management.

Universities: The Factory Floor
Universities used to teach how to think. Now they teach what to feel. Over the past three decades, the shift from classical education to ideological training has been dramatic. Courses that once emphasized analysis, history, and debate have been replaced with what universities call “critical consciousness.” In practice that means teaching students which emotions correspond to which political interpretations.

If a subject can be cast in moral terms, climate, wealth, race, or gender, then emotion becomes the standard of judgment. Feel the “right” outrage at the “right” target, and you’re enlightened. Disagree, and you’re regressive. This method creates predictable thinkers, and predictable thinkers are useful to the political class.
A 2024 FIRE (Foundation for Individual Rights and Expression) survey found that over 60% of college students admitted to self-censoring political opinions to avoid social punishment. That’s not education. That’s social conditioning. The Democrat Party relies on this pipeline because it produces young voters already fluent in emotional conformity.
Universities feed this mindset directly into bureaucratic life. Graduates join public agencies, NGOs, or tech firms already primed to treat disagreement as moral crime. This is why once-neutral sectors, health, housing, and science, now reproduce the same rhetorical pattern of outrage. The indoctrination process has quietly industrialized emotion.
Media: The Amplifier
Universities create the ideology. Media amplifies it. By 2020, the business model of outrage was already visible; by 2026, it is the economy of journalism. A rational headline might hold attention for thirty seconds. An emotional one, especially a headline framing opponents as wicked, cruel, or fascist, can drive clicks for days.

The most successful outlets now operate like political marketing agencies. Their purpose is not to inform but to simulate a permanent crisis. CNN, The Washington Post, and digital-first outfits like HuffPost or The Guardian U.S. all rely on this formula:
Pick a story that stokes resentment.
Frame it as proof of systemic villainy.
Algorithmically boost it for outrage engagement.
According to analytics published in late 2025, social-platform interactions with partisan or moralized headlines outperform neutral reporting by nearly 300% in reader engagement. Facts always lose to feelings, so “journalism” serves emotion because emotion pays.
This system also functions as a purification ritual. Readers aren’t only looking for information; they’re looking for validation that they’re still part of the righteous tribe. The emotional hit replaces curiosity.
Big Tech: The Algorithmic Enforcer
If media transmits outrage, Big Tech engineers it. Platforms such as Facebook, X, TikTok, and YouTube constitute the digital ecosystem through which the outrage machine operates. Their algorithms reward immediate emotional response, the shorter the attention span, the higher the engagement rate.
Artificial-intelligence moderation systems now flag or demote anything labeled “harmful,” which increasingly means “unapproved.” A nuanced debate thread about socioeconomic causes of crime triggers the same suppression as hate speech because the algorithm isn’t designed to think; it’s designed to calm advertisers.
A study from Northeastern University in early 2025 found that controversial headlines receive two to three times more “impressions per share” than explanatory reporting, yet posts critical of mainstream narratives are penalized through reduced reach. The result: outrage remains plentiful, dissent becomes invisible.
When you hear people echoing identical emotional takes within minutes of a breaking story, before facts are verified, you’re not witnessing mass awareness; you’re watching an engineered synchrony.
Activist Networks: The Shock Troops
The final layer is activist amplification, nonprofits, “justice” organizations, and influencer networks that act as real-world machinery for online emotion. Once the signal leaves social media, these groups operationalize it into petitions, protests, and harassment campaigns against identified out-groups.
Most operate under nonprofit status yet allocate most of their funding to marketing through outrage. Data shared by InfluenceWatch in 2025 indicated that several major “social justice” organizations allocated over 70% of their annual budgets to media operations and branding rather than direct community programs.
This is not grassroots energy. It’s professional outrage management. When footage appears online, the same constellation of groups issues coordinated statements within hours, major outlets repeat them verbatim, and social platforms amplify their messaging through trending hashtags. The machinery hums in perfect rhythm.
How the Parts Fit
If we visualize the system, universities provide the ideological firmware, media supplies the daily fuel, algorithms distribute and reinforce, and activists apply kinetic pressure. The Democrat Party harnesses these layers to maintain an environment where outrage is both identity and weapon.
Each institution justifies its role on moral grounds, but the synergy is unmistakable. The moment intellectual dissent emerges, whether on medical mandates, immigration, or crime policy, all channels react simultaneously. That’s not a coincidence; that’s orchestration. The outrage machine functions because its components share two core incentives: moral elevation and financial gain.
The Psychology of Outrage
Understanding the outrage machine requires looking past the screen and into the human mind under constant siege. Ordinary people do not wake up intending to be irrational; they are lured into it by ancient psychological mechanisms: shame–reward loops, dopamine conditioning, and the primal need for belonging, xwhich the Democrat Party has retooled for political obedience.
From Thought to Reflex
In a healthy culture, anger at injustice sparks a question: Why did this happen? In the modern Democrat framework, the chain is severed. The feeling is the destination. Once you have performed your disgust online, you have “done the work.”
This shift is a neurological hijacking. Since 2020, research has shown that outrage content activates the same midbrain reward pathways as high-stakes gambling. Every digital nod from the tribe releases a microburst of dopamine. This loop conditions the mind into a state of permanent agitation. It is not conviction; it is a Pavlovian response. When the bell of “election denial” or “equity” rings, the emotion is expected to follow automatically.
The Tribe and the Brain
Humans evolved for small-scale survival, where moral alignment was life or death. Signaling loyalty to the group meant protection; dissent meant exile. Modern liberals unconsciously replicate this in digital spaces, turning moral posturing into social glue.
A 2024 MIT study found that politically aligned users receive five times more engagement when they express anger than when they express curiosity. This is the market at work. Anger signals that you are “safe” for the group. Admitting uncertainty, however, risks excommunication. The result is a sea of people shouting identical slogans, driven not by malice but by the frantic fear of being left outside the camp. Independent judgment begins to feel like a betrayal of the self.
Cognitive Dissonance as an Emotional Shield
Outrage also functions as a firewall against uncomfortable reality. When facts contradict the narrative, such as the surge of violent crime in cities where activists campaigned to “defund the police,” the outrage reflex diverts the eye. It is easier to accuse the messenger of racism than to explain a rising body count.
Outrage simplifies a messy world into a moral theater of villains and victims. It mimics the psychology of addiction denial: a refusal to confront the gap between one’s self-image and the data on the page. The more evidence piles up against the belief, the more defensive the believer becomes. Righteousness becomes a substitute for accuracy.
Outrage Fatigue and Dependency
The human nervous system was never built to sustain constant indignation. Yet the machine demands a permanent state of alert. Every headline is a catastrophe: climate apocalypse, threats to “our democracy,” or systemic inequity. By 2026, this has created a population of “the walking wounded”, people who are emotionally exhausted yet compulsively engaged.
Surveys from late 2025 show that a record 62% of Democrat voters feel “stressed by politics,” yet they report the highest rates of daily online participation. This is psychological capture. It is the hallmark of dependency when anger no longer serves a purpose, yet the person no longer knows how to exist without it.
Manufactured Empathy
The most cynical twist is the masquerade of compassion. Democrat messaging cloaks its fury in the language of the marginalized. “I am angry for the oppressed,” the activist says, while the machine rewards the performance over the person.
Real compassion requires the slow, difficult work of understanding trade-offs. Manufactured empathy skips the labor. It allows a person to experience moral superiority at zero personal cost. You can rage into the void of social media all day without ever touching the hand of a lonely or grieving neighbor. This “expressive empathy” atomizes society. It fractures families over pronouns and dissolves friendships over vaccines. When emotion replaces principle, we lose the humility that grounds moral life. The machine teaches us to hate in the name of justice, and we call it progress.
The Institutional Incentives
When emotion becomes currency, the institutions that trade in it become wealthy. The outrage machine is not an accident of modern culture; it is a business model, a campaign strategy, and a bureaucratic survival mechanism. Every part of the Democrat Party’s orbit benefits from a citizenry that is agitated and fearful. Calm voters ask questions. Angry voters obey.
Media: Profiting From Pandemonium
Digital media saved a dying industry by pivoting from truth-telling to clickbait psychology. The financial model shifted from long-form reporting to targeted moral theater. Each viral “screed” becomes a revenue generator.
When people rage-share a story, they perform the marketing for free. Following the overturn of Roe v. Wade, engagement on “threat to democracy” content spiked digital ad revenue at major outlets by over 200%. Media companies have discovered that no investment yields higher returns than moral panic. Balanced coverage risks boring the reader; rage keeps the traffic rising. The hit of righteousness replaces the labor of curiosity.
Political Campaigns: The Efficiency of Fear
Outrage is cheap campaign labor. A well-calibrated panic delivers more votes than millions in television ads. By 2026, consultants have mastered the formula: identify a moral archetype, invent a villain, and frame every policy as a test of virtue.
Polling from late 2025 revealed that angry Democrat voters were nearly twice as likely to donate as those who felt “hopeful.” Small-dollar donors, fueled by “emergency” hashtags, now account for 45% of national Democrat fundraising. Fear simplifies the world. Why defend the failures of urban governance or national debt when you can simply claim the opposition is “endangering democracy”? The tactic works because perpetual indignation short-circuits skepticism.
Bureaucracy and the Career Outrage Class
Permanent crisis keeps bureaucracies alive. Activist administrators in government and NGOs rely on the perception of disaster to justify their headcount. If the outrage stops, the budget dries up.
The DEI (Diversity, Equity, and Inclusion) sector is a primary example. By late 2025, DEI expenditures across public universities and agencies surpassed $3.7 billion, yet independent audits found no measurable improvement in actual disparities. The programs persist because the sentiment behind them is self-perpetuating. Bureaucrats sell moral reassurance rather than results. Environmental agencies and public health offices follow the same pattern, expanding surveillance and authority by maintaining a state of high-alert alarmism.
The Academic-Activist Feedback Loop
Universities provide the ideological firmware that politicians later weaponize. New theories are minted, wrapped in jargon, and converted into policy slogans. Academic incentives now reward conformity over discovery; professors who question the dogma of grievance studies or climate alarmism risk excommunication. Intellectual competition has been replaced by emotional groupthink packaged as scholarship.
Big Tech: The Algorithmic Enforcer
Technology firms operate as partners in this emotional commerce. Their profits are tied to engagement, which inherently favors intensity. In 2026, nearly 70% of engagement on political content came from posts rated “high emotional intensity” by AI tools.
Beyond profit, this alignment provides tech giants with political insurance. By adopting the Democrat Party’s moral narratives on race or “misinformation,” they deflect antitrust scrutiny. Public declarations of virtue are cheaper than lawyers. The language of empathy has become the shield for monopoly.
The Revolving Door
A powerful incentive keeps the machine humming: the seamless exchange of personnel. The communications director for a Democrat administration becomes a cable analyst, then a university fellow, then a corporate ESG adviser. Outrage is not just an ideology; it is a career track. Behind the fireworks of the public debate, a professional class monetizes these emotions through access and prestige. The ordinary citizen is merely the unpaid labor, fueling a system that rewards everyone but the voter.
Why the Machine Cannot Stop
Every institution in this network now depends on high-octane outrage to justify its own balance sheet. For the media, it is survival revenue. For political operatives, it is a turnout engine. For bureaucrats, it is institutional relevance. For Big Tech, it is the raw data of engagement. If the outrage were to pause for even a month, billions of dollars in influence and market value would vanish overnight.
This economic dependency ensures that moral hysteria is recycled indefinitely. When truth becomes secondary to the bottom line, corruption becomes invisible. The machine doesn’t stop because it can’t afford to; it has become a perpetual motion device where the fuel is the very social fabric it consumes.
The Cost: Living Inside a Moral Theater
A society can survive corruption. It can even survive ignorance. What it cannot survive is the total breakdown of a shared reality. When the loudest voices in the country treat emotional drama as a public service, truth becomes negotiable and persuasion becomes impossible. The result is civic disassembly.
The Collapse of Dialogue
The first casualty is honest conversation. Words that once described reality now exist only to accuse. By 2026, disagreement is treated as a moral infection. Criticism of the Democrat Party’s policies on homelessness or border enforcement is no longer met with data; it is met with character assassination. You do not have a different analysis; you have a “dangerous” ideology.
This social quarantine is measurable. The 2025 Pew Political Climate Study found that two out of three young Democrats would refuse to date, hire, or even room with a Republican. They believe they are protecting morality, but they are actually ending civilization. When communication breaks down, the habit of reasoning dies, and only the slogan remains. An outraged country becomes unteachable.
Reality Distorted
When truth depends on emotion, evidence loses its sovereignty. Take crime: FBI data showed a 30% surge in homicides between 2019 and 2022, concentrated in Democrat-led cities like Chicago and Philadelphia. Yet, by 2025, the media class dismissed these concerns as “right-wing talking points.”
Similarly, the 2025 National Assessment of Educational Progress revealed the lowest reading and math scores in thirty years, the direct fruit of school closures. Yet, the machine frames the discussion around “inequity narratives” rather than failed policy. Because the machine cannot admit error without losing its “virtue,” objective truth becomes a form of heresy.
The Private and Economic Toll
The mental cost is devastating. Gallup data shows that anxiety and depression among young adults have increased by over 25% since 2019, with the highest rates among heavy users of political social media. When every headline is an apocalypse, life becomes an exhausting state of dread. Friendships dissolve over pronouns; humor is abandoned for fear of the mob. When everything is sacred, nothing is funny, and the soul withers.
Economically, this theater forces businesses into ideological posturing to avoid the “outrage of the day.” The 2023 Bud Light debacle, a 20% revenue drop in a single quarter, should have been a warning. Instead, firms doubled down on moral branding as “insurance.” Productivity gives way to HR rituals, and ordinary employees find themselves trapped in a politicized workplace where posturing matters more than performance.
Policy Paralysis and the Generational Toll
At the government level, we see “compassion without competence.” Billions are spent on “climate emergency” committees that produce no environmental change, while the homeless population in California hit a record 180,000 in 2025. Policy is designed for the “like” button, not the citizen.
The youngest Americans are growing up believing that moral aggression is a sign of maturity. By late 2025, nearly half of adults under 30 believed free speech “causes more harm than good.” This is the logical end of outrage culture: a generation that trades its liberty for the comfort of a silenced opponent. The human soul degrades when virtue becomes a performance. We are learning to hate in the name of justice, losing the very humility required to sustain a republic.
The Moral Cost
The deepest toll is the degradation of the human soul. Virtue, when used as a performance, quickly betrays its own emptiness. When you destroy a reputation online for “points” of pride, you lose the humility that grounds a moral life. The machine teaches us to practice a hatred that disguises itself as justice.
We see the wreckage everywhere: professors losing careers over words stripped of context; small business owners crushed for refusing a slogan; scientists silenced for questioning the consensus on gender or vaccines. Each “victory” for the outrage machine feeds the illusion of justice while eroding actual mercy. When every issue is a high-decibel emergency, we become numb to genuine suffering. We are like addicts who require ever-stronger stimulants of fury just to feel righteous, until the heart finally burns out.
A Nation Drifting
By early 2026, America will remain a titan of machinery and wealth, but it is hollowed out at the center. We do not lack resources; we lack the trust required to live together. The constant framing of every disagreement as “evil” has converted our communities into separate tribes, sharing the same currency and highways, but inhabiting different realities.
The Democrat Party remains the chief operator of this machine because it benefits most from the theater. This is not a partisan insult; it is an observable dynamic. A party whose power base thrives on emotion will always choose sentiment over science, and drama over discipline. But that choice carries a price for the entire republic. Reasoned debate, individual dignity, and limited authority cannot coexist with permanent hysteria. One produces liberty; the other produces a mob. We are living through the collision of the two.
Breaking the Machine
You cannot reform a storm while standing in it. To break the outrage machine, Americans must step outside its noise, see the mechanisms at work, and decide to live differently. The problem is structural, but the first repair is personal.
Recovering the Habit of Thinking
The most radical act in 2026 is thinking quietly before speaking. In an age that rewards instant emotional reflex, silence is countercultural. Critical thinking requires distance from the herd. This is not detachment from public life; it is a refusal to let pundits pre-write your conclusions.
Thomas Jefferson warned that a nation expecting to be both ignorant and free expects the impossible. The outrage economy thrives on ignorance disguised as engagement. Real education is the opposite: it is verifying claims, reading arguments that offend you, and checking data rather than slogans. When you stop reacting automatically, the machine’s power over you vanishes.
Detaching from the Digital Feeding Tube
Social media is the machine’s power cord. Every algorithm that rewards your anger is an invisible tax on your free will. Weaken the system by denying it nourishment. This does not mean abandoning technology; it means changing the terms of engagement.
Check the news on purpose, not by reflex. Turn off the notifications designed to spike your pulse. Follow those who make you think, not those who make you cheer. Human attention is the most valuable commodity of the century; do not donate it to institutions that despise your independence.
Building Local Strength
The machine thrives on isolation. When neighbors stop knowing each other, national fears fill the void. The antidote to national hysteria is local reality. Join something tangible. Volunteer, coach a team, or attend a town meeting. When citizens work side by side, political caricatures fade. A man repairing a fence with you isn’t an “oppressor” or a “victim”; he is a neighbor. This basic recognition of shared humanity is kryptonite to outrage culture.
Reclaiming Institutions
Long-term recovery requires citizens willing to re-enter the institutions the machine has conquered. We need teachers who return classrooms to scholarship, journalists who prioritize verification over activism, and policymakers who demand results over applause.
Young professionals must choose competence over fame. A doctor who treats patients without political labeling does more for equality than any bureaucrat drafting an empathy memo. The system survives on the illusion that good intentions equal good outcomes. Breaking that illusion requires restoring the link between effort and accountability.
The Practice of Gratitude and the Courage to be Unpopular
Gratitude is the deepest antidote to outrage. You cannot maintain constant hostility and gratitude simultaneously. Gratitude redirects the mind toward stability, reminding us that while pundits screech, the essentials, family, faith, and work, remain within reach.
Finally, breaking the machine requires the old-fashioned courage to be unpopular. For a generation raised on social metrics, this is the hardest task. But moral independence demands risk. You do not need to provoke; you simply need to stop apologizing for thinking honestly. As Sowell noted, to help people, you tell them the truth; to help yourself, you tell them what they want to hear.
A Republic of Adults
Real democracy is not government by outrage; it is government by adults who can resist emotional manipulation. The machine dies when individuals trade approval for integrity, spectacle for substance, and anger for reason. If enough people choose that path, the machine will not end with an explosion, but with the profound silence that follows when thinking finally replaces yelling. When the outrage ends, the conversation, and the country, can truly begin.
Help Keep This Work Independent
If you made it this far, you already understand something the outrage machine depends on people not understanding.
Systems like the one described above do not persist because they are hidden.
They persist because they are profitable, emotionally satisfying, and institutionally protected.
What you just read was an attempt to step outside that system long enough to describe it clearly. That kind of writing does not go viral. It does not attract sponsors. It does not receive grants, promotions, or algorithmic rewards. It is rarely tolerated for long within mainstream institutions.
It survives only if readers who recognize what is happening decide that clear thinking itself is worth supporting.
Become a Paid Subscriber
A paid subscription is the simplest way to keep this work independent of the outrage economy.
Paid subscribers make it possible for me to write long-form, evidence-based essays like this one without manufacturing anger, chasing clicks, or flattening uncomfortable conclusions into slogans that play well online.
If this essay gave you a framework for understanding behavior you’ve been watching but couldn’t quite explain, or helped separate reflex from reason, a paid subscription is how you help ensure there is more of this work.
Make a One-Time Contribution
If a subscription does not make sense for you right now, one-time contributions still matter.
They cover real costs.
They buy uninterrupted time.
And they signal that writing which resists emotional manipulation has value beyond silent agreement.
In a system that monetizes outrage, even modest support for independence pushes in the opposite direction.
Join The Resistance Core
For readers who want to do more than keep the lights on, The Resistance Core exists for a reason.
Members directly underwrite the most demanding work: long investigations, sustained research, and essays that take weeks rather than hours to produce. This is where ideas that cannot survive inside institutional outrage cycles are given the time and space they require.
This tier is not about status. It is about insulation from pressure.
What Your Support Builds Right Now
Your support is not abstract.
It pays for:
Time to think and write without emotional coercion
The ability to stay focused on long-term analysis rather than short-term reaction
The freedom to publish without appeasing advertisers, donors, or platforms
In short, it buys independence from the very machine this essay describes.
If You Cannot Give
If money is tight, sharing this essay still matters.
Send it to someone who believes decline always announces itself loudly. Post it where readers are uneasy but lack the language to explain why. Quietly expanding the circle of people who can still think clearly is more important than public applause.
The outrage machine feeds on noise.
This work survives on recognition.



Outrage: an extremely strong reaction of anger, shock, or indignation.
Contempt: the feeling that a person or a thing is beneath consideration, worthless, or deserving scorn.
Source: Oxford Languages
Christopher, I agree with your analysis, yet I believe that as a society we have moved beyond outrage and into contempt. One can be outraged by another person's words or deeds and still respect that person. To my way of thinking, there is still some element of reason behind one's outrage. Yet when one feels nothing but contempt for another, reason is absent and that other has no redeeming value in the eyes of the beholder. I fear in our divisiveness, we have entered a fatal contempt loop. Is there any hope when so many people see the other side as beyond contempt? Having no redeeming value whatsoever?
Another great synopsis Chris!
The dems have cornered the outrage machine and unfortunately the republicans have only mastered the ability to deflect Without a Trump they would have no response the this evil whatsoever. Thankfully Trump has awakened some animal spirits but they need to ignite a killer instinct into a structural advantage yesterday or within 6 months the outrage party of AWFLS trans and fembros will take us down again.